回首頁
空勤總隊官方網站
空勤總隊粉絲團
選單
關於本會
創會理事長的話
總隊長的話
創會緣起
籌劃感言
網站捐贈者
組織、目的與服務對象
章程
理事長的話
現任幹部
歷任理事長
歷任理監事
理監事感言
大事紀要
聯絡我們
認識空勤
空勤簡介
歷屆首長
五大任務
最新消息
活動訊息
資訊公告
空勤護民
入會辦法
入會辦法
繳費說明
文件下載
支持我們
網站捐贈者
捐獻者芳名錄
贊助捐款資訊
聯絡資訊
會費繳納徴信錄
活動花絮
影音媒體
照片集錦
溫馨小品
外部連結
最新消息
首頁
最新消息
活動訊息
活動訊息
資訊公告
空勤護民
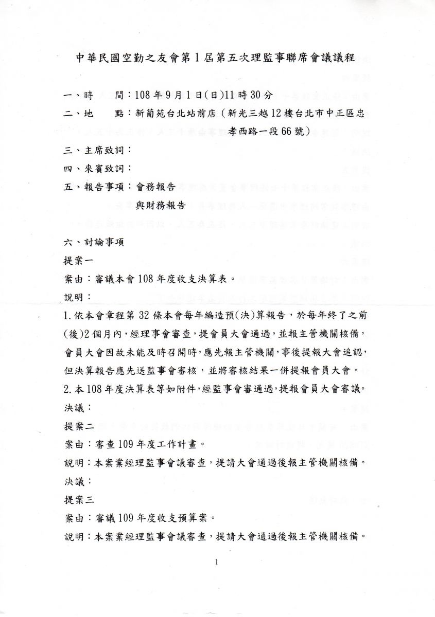
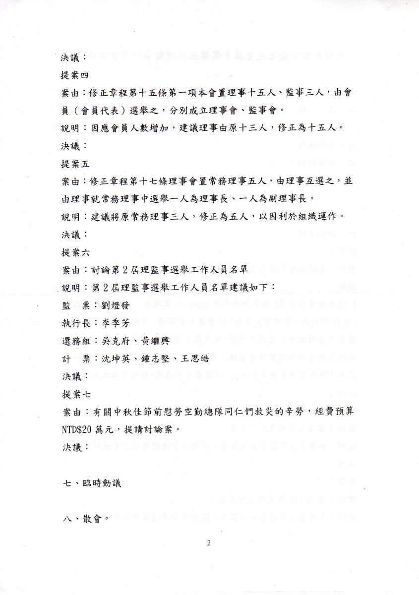
2019.09.01中華民國空勤之友會理監事聯席會議議程
相關連結
關於本會
創會理事長的話
總隊長的話
創會緣起
籌劃感言
網站捐贈者
...其他單元
認識空勤
空勤簡介
歷屆首長
五大任務
最新消息
活動訊息
資訊公告
空勤護民
入會辦法
入會辦法
繳費說明
文件下載
支持我們
網站捐贈者
捐獻者芳名錄
贊助捐款資訊
聯絡資訊
會費繳納徴信錄
活動花絮
影音媒體
照片集錦
溫馨小品
外部連結